Hardware PCB Design for Smart ID System with 5C Pattern Classification

Hardware PCB Design for Smart ID
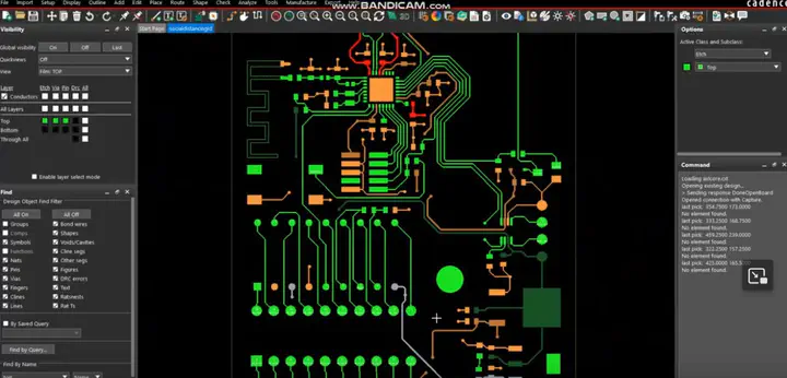
OrCAD Schematics, Allegro, Presto and KiCAD based PCB design for Smart ID system as COVID application with drill and route classification of 5C
Ahsan Ali
Ahsan Ali
Electrical/Electronics Engineer

MSc Electronics Student at Politecnico di Torino. Holds BSc in Electrical Engineering with a minor in Computer Science. Previously worked as a Research Assistant and Embedded System Developer. My research interests include Power Electronics, Instrumentation and Controls, and Embedded Systems.